产品线频道   >
机器人| PLC| 低压变频器| DCS| 人机界面| 现场总线| 运动控制| 高压变频器| 电机| PAC| 现场仪表| PC-BASED| 机械传动| 传感器

凌控自动化可编程人机界面软件获得中华人民共和国国家版权局计算机软件著作权

———凌控自动化可编程人机界面软件获得中华人民共和国国家版权局计算机软件著作权

贺凌控自动化可编程人机界面软件获得中华人民共和国国家版权局计算机软件著作权。
成立於中国光谷•武汉东湖高新技术开发区留学生创业园区的凌控自动化技术有限公司, 由一批高技术职称的博士、博士后团队经过三年的创新实践,研发出集DCS、组态软件、PLC逻辑控制和人机界面等功能一体的冗余型可编程人机界面控制系统,于2007年8月2日成功获得中华人民共和国国家版权局计算机软件著作权。
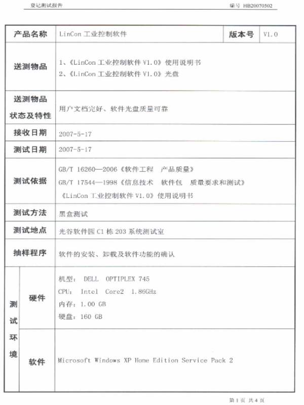
以下是报告单:
一
第一页

二
第二页

三
第三页

四
第四页

五
第五页
分享到
【文章来自米尔自动化网http://www.mirautomation.com/html/news/2008-01-17/n0000395516.shtml
 三菱电机

热门内容:
工业机器人 S7-200 S7-300 PLC编程入门 自动化产品 DCS控制系统 变频电机 工控机 可编程自动化控制器 温度传感器 HMI